最詳細消防器材保養維修記錄表格匯總
酒店消防器材系統維護維修細則
消防器材系統日常運行工作:消防器材系統日常運行期間,值班人應細心觀察,做好消防器材巡檢登記表,發現問題應及時通知消防器材維護人員。消防器材維護人員每天定期巡檢使消防器材系統處于完好狀態。
消防器材月巡檢細則 表一

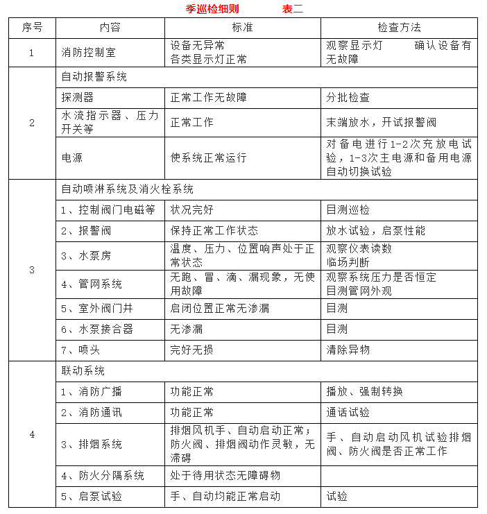
消防器材季巡檢細則表二

消防器材年巡檢細則 表三

火災自動報警系統維護保養檢測記錄

自動噴水滅火系統維護保養檢測記錄

消防器材維護保養綜合檢測記錄

海灣消防公司主營:海灣消防報警系統銷售,消防設備安裝,海灣氣體滅火、海灣電氣火災、消防水噴淋系統施工安裝,售后維修,海灣消防網站:http://www.festivaloflife.cn/;海灣消防服務熱線:4006-598-119
本頁關鍵詞:最詳細消防器材保養維修記錄表格匯總
上一篇:火災報警消防器材系統的線路壓降問題 下一篇:解答處理火災自動報警消防器材系統故障
技術資料更多 >>


蘇公網安備32058102002147號