滅火器的檢查、維修與報廢是如何規范的?

1、一般規定
1.1 滅火器的檢查與維護應由相關技術人員承擔。
1.2 每次送修的滅火器數量不得超過計算單元配置滅火器總數量的1/4。超出時,應選擇相同類型和操作方法的滅火器替代,替代滅火器的滅火級別不應小于原配置滅火器的滅火級別。
1.3 檢查或維修后的滅火器均應按原設置點位置擺放。
1.4 需維修、報廢的滅火器應由滅火器生產企業或專業維修單位進行。

2、檢查
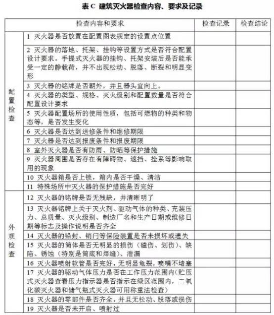
2.1 滅火器的配置、外觀等應按附錄C的要求每月進行一次檢查。
2.2 下列場所配置的滅火器,應按附錄C的要求每半月進行一次檢查。
1)候車(機、船)室、歌舞娛樂放映游藝等人員密集的公共場所;
2)堆場、罐區、石油化工裝置區、加油站、鍋爐房、地下室等場所。
2.3 日常巡檢發現滅火器被挪動,缺少零部件,或滅火器配置場所的使用性質發生變化等情況時,應及時處置。
2.4 滅火器的檢查記錄應予保留。


3 、送修
3.1存在機械損傷、明顯銹蝕、滅火劑泄露、被開啟使用過或符合其他維修條件的滅火器應及時進行維修。
3.2 滅火器的維修期限應符合下表的規定。

4 、報廢
4.1 下列類型的滅火器應報廢:
1)酸堿型滅火器;
2)化學泡沫型滅火器;
3)倒置使用型滅火器;
4)氯溴甲烷、四氯化碳滅火器;
5)國家政策明令淘汰的其他類型滅火器。
4.2 有下列情況之一的滅火器應報廢:
1)筒體嚴重銹蝕,(銹蝕面積大于、等于筒體總面積的1/3,表面有凹坑;
2)筒體明顯變形,機械損傷嚴重;
3)器頭存在裂紋,無泄壓機構;
4)筒體為平底等結構不合理;
5)沒有間歇噴射機構的手提式;
6)沒有生產廠名稱和出廠年月,包括銘牌脫落,或雖有銘牌,但已看不清生產廠名稱,或出廠年月鋼印無法識別;
7)筒體有錫焊、銅焊或補綴等修補痕跡;
8)被火燒過。
4.3 滅火器出廠時間達到或超過下表規定的報廢期限時應報廢。

4.4 滅火器報廢后,應按照等效替代的原則進行更換。
海灣消防公司主營:海灣消防報警系統銷售,消防設備安裝,海灣氣體滅火、海灣電氣火災、消防水噴淋系統施工安裝,售后維修,海灣消防網站:http://www.festivaloflife.cn/;海灣消防服務熱線:4006-598-119
本頁關鍵詞:滅火器的檢查、維修與報廢是如何規范的?


蘇公網安備32058102002147號